首頁 關於我們 即時資訊 中國註冊稅務師 中國註冊會計師 兩岸專業實務講座 講師團隊 租借場地 人才中心 學員園地 討論區
  中國註冊會計師
中國註冊會計師合格證書樣式
2010年度注????全??一考??名公告
2012年中國註冊會計師考試報名開始受理
中國註冊會計師全科合格證書
2010年CPA綜合考試階段通知
大陸註冊會計師與大陸註冊稅務師考試比較表
2013稅法上課講義ch2-P79解答
2013審計上課講義解答P82/P112/P143
2016財管ch1-4-投影片43答案
2016CTA/CAP會計上課鍊練習題解答-20160730
 
 
  課程推薦
 
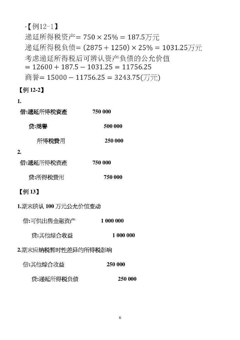
當前類別> 2013稅法上課講義ch2-P79解答
 
2016CTA/CPA會計上課練習題解答105.7.30
2016/8/4 上午 10:23:02    
 
     
     
     
     
     
     
     
     
     
     
     
     
     
     
     
     
     
     
 
 
 
圓富企業管理顧問有限公司 返回列表  打印本頁  關閉窗口
 
 
| 關于我們 | 版權信息 | 聯系我們 | 客戶服務 |
Copyright 2009 All rights reserved     版權所有:圓富企業管理顧問有限公司     設計制作:ray.xu
地址:台北市100中正區衡陽路36號8樓之1(衡陽財經大樓) 電話:(02)23897550(代表號) 傳真:(02)23897557
訪問統計: